
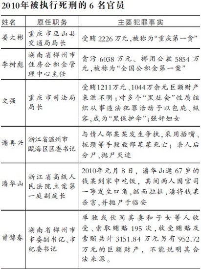
2010年5月13日,重庆市司法局原局长文强涉黑案二审在重庆市高级人民法院公开开庭审理。



804县处级以上干部去年被移送司法
去年十余名省部级官员被判刑,专家称中国反腐已进入“深水区”
本报讯 2010年,国家食品药品监督管理局原副局长张敬礼、中国民用航空局原副局长宇仁录等多名省部级官员落马。与此同时,最高人民法院原副院长黄松有、公安部原部长助理郑少东等十余名省部级官员被判刑。清华大学公共管理学院廉政与治理研究中心主任任建明教授认为,无论从被查办官员的级别和人数还是查案深度看,中国反腐都已进入“深水区”。
彻查彻办趋势明显
来自中纪委的最新消息显示,2010年,我国纪检监察部门处分县处级以上干部5098人,移送司法机关的县处级以上干部804人。与2009年相比,处分县处级以上干部同比增长三成。
清华大学公共管理学院廉政与治理研究中心主任、北京市纪检监察学会副会长任建明教授称,2010年,中央的反腐重拳不断,彻查彻办趋势明显。
任建明举例说,由黄光裕案牵连出郑少东等一批高官,重庆打黑中文强等一批大小官员均被查办,中国足球打假,谢亚龙、蔚少辉等一批足球界大佬均被查出。
“无论从查办和移送司法的官员级别和人数看,还是从查案深度看都标志着中国反腐已经进入深水区。”
反腐“地方真空”开始弥补
在任建明看来,除了一系列的反复重拳外,制度反腐在2010年作为显著。
从2010年年初开始至年末,中纪委出台了一系列反腐新规,包括《中国共产党党员领导干部廉洁从政若干准则》等。
“这些规定非常具体,有的具体到领导干部财产等个人事项,还有一些具体涉及了土地建筑房产、国有企业等易发生腐败的领域,这说明了中央的反腐规章体系已经由全局性规章细化到具体领域规章。”任建明说。
在制定规章的同时,制度反腐的执行机构———国家预防腐败局的重心也开始向地方迁移。2010年,全国数省相继成立地方预防腐败局,国家反腐机构的“地方真空”现象开始得到弥补。
“地方预防腐败局的设立将为国家防腐新规的地方试点开辟道路。”任建明称,地方防腐局的另一项功能是制定地方防腐政策,为国家防腐制度提供实践经验。
个别地方反腐措施表面化
与中央反腐进入深水区不相称的是,2010年,个别地方的反腐流于表面,甚至陷入了“反腐怪圈”。
2010年,反腐扑克、廉政彩铃、廉政自律保健操、廉政三字经、廉政保证金等推陈出新的反腐新招接连出笼。
知名反腐学者、中央党校教授林喆认为,这些反腐举措过于表面化,反腐措施并非越多越好,招式也并非越怪越好,更重要的是制度设计和执行的落实。现在地方对于中央制度的落实情况更多的是一阵风,持续的落实和监督机制仍有待加强。
■ 特点
教育体育领域案件增多
记者发现,在2010年的案件中,国土房产部门发生的腐败案件仍然占较大比重。值得注意的是,在过去一些较少查出腐败案件的部门和领域2010年腐败案件频发。在教育系统,四川省教育厅原副厅长汪风雄、吉林省原总督学于兴昌等教育行政官员落马。除此之外,义务教育和高等教育的学校负责人也因贪腐落马。武汉大学党委原常务副书记龙小乐、延边大学原副校长于永和等相继被查出腐败。
在体育领域,中国足球的系列腐败案件引起了舆论的极大关注。2010年,1月,前足协副主席南勇、杨一民被刑事拘留;3月,裁判陆俊、黄俊杰和周伟新被捕;9月,中国足协原副主席谢亚龙、中国足协裁判委员会原主任李冬生、国家足球队原领队蔚少辉被立案侦查。
夫妻共同犯罪较多
在2010年的腐败案件中,有一个显著特点是夫妻共同犯罪现象较多。
在2010年已发生的案件中,至少有十几例案例中涉案人妻子受到牵连。例如,公安部经侦局原副局长相怀珠、北京市通州区原区长助理、建委主任、国资委主任仇春利、北京市通州区卫生局原局长王永文、沈阳市原副市长兼市公安局局长刘和、内蒙古自治区锡林郭勒盟盟委原副书记蔚小平、山西省蒲县安监局原局长、煤炭局局长郝鹏俊、湖南省衡阳市中级人民法院原院长罗安荣等,他们的妻子都已判刑。
云南文山壮族苗族自治州麻栗坡县原县委书记、文山州民政局原局长赵仕永,被媒体称为“全国最贪县委书记”,则把自己的情人送上了被告席。而广东省政协原主席陈绍基的情人已被判刑。
■ 专家观点
“今年查处力度仍会加大”
从2010年判刑及查处的省部级高官人数看,这个数字在近5年中是比较高的。“我认为,短期内,高官腐败的查处仍然会维持一个比较高的水平,预计今年查处的力度仍然会加大。”清华大学公共管理学院廉政与治理研究中心主任、北京市纪检监察学会副会长任建明教授说。
任建明介绍,目前,我国执行死刑上,一是看腐败的数额大小,另外一个重要的参考标准是看案件对社会的危害度大小,这几个案子都是对社会产生很大危害的。“对于未来,我想我国的趋势一定还是延续现在的做法,慎用死刑。”
对于教育、体育部门今年案件多发的问题,任建明表示,近几年,舆论往往关注的是土地、房产部门领域的腐败案件,而教育界的腐败并不受关注。实际上,因为我国教育制度仍为行政主导,行政对教育的干预过大,这滋生了教育腐败的土壤。而中国足球界2010年刮起了一场扫赌风暴,一批足球行政主管人员以及裁判员、运动员受到查处。由于体育界、文娱界市场运作较为突出,涉及的资金量庞大,本身就是一块“肥肉”,在现有体制下,比较容易出现腐败。
对夫妻共同犯罪问题,任建明认为,这实际上不是2010年的新特点,只要发生腐败,一般情况下,妻子都脱不了共同犯罪的干系。2010年,我们看到有很多“裙带现象”,这其中包括妻子、父子、子女、亲属等。这种“裙带关系”已经脱离了以往“夫妻共腐”的形式,而是直接在政府部门、高校、企事业单位安排自己的亲属,性质相当恶劣。目前看,这种“裙带关系”主要存在于地方的基层政府部门,在国家级单位这种现象并不明显。
